
| Radio Test | |
|---|---|
|
|
Marque:Radio Test |
Type: Cadre Antenne |
Année 1955 |
|
Tubes: EF41 |
Type: |
Gammes d'ondes: 3 gammes. GO, PO, OC |
|
Le gros problème que l’on rencontre pour faire fonctionner nos radios, se situe au niveau de l’antenne.
Il n’était pas rare d’avoir besoin une antenne linaire de 10 à 30 mètres pour les tsf des années 30 à 45, et 10 mètres maxi pour les dernières générations. Quand vous possédez un jardin, il est simple de tirer un fils même de grande longueur, par contre en ville, dans un appartement, très souvent un fils faisait le tour de la pièce.
Dans les années 50 les ingénieurs de l’époque, c’était penché sur se problème, et on inventé le cadre antiparasite, amplifier par un tube.
Il y avait pas énormément de parasite à cette époque, mais à l’heure actuelle, il y a des endroits c’est une catastrophe, surtout en ville. Tout est bon pour générer des parasites.
Voici quelques exemple: les alimentations à découpage de nos pc, écran ou bien télévision, tout les petits transfos tel que les alimentations de nos box, également les alimentations de téléphone portable si précieux, également toutes les ampoules dites économique, etc.
En plus les nouveaux immeubles construits en Béton armé laissent difficilement passer les petites et grandes ondes à l’intérieur, sans parler des ondes courtes, j’ai pu m’en rendre compte avec un Océanic mouette, ou je ne suis jamais arrivé à le faire fonctionner dans ce genre d’appartement.
En Modulation de Fréquence cela ne gène en rien, par contre en grande et petite onde c’est une catastrophe, tout est parasite autour de nous.
J’ai fais différents cadres à transistor type Fet, avec un cadre ferrite, mais les résultats sont plus que médiocre, et on amplifie, les parasites au lieu de les supprimer.
Ce montage je le déconseille c’est une catastrophe en ville

Alors je me rabats sur les antennes cadres de nos ancêtres, que je restaure les un après les autres, ou j’ai crée une 2eme alimentation, pour pouvoir les faire fonctionner sur toutes mes radios sans avoir besoin d’une douille adaptatrice, qui se monte entre l’étage final et son support.
Ce type d’appareil reste encore pour moi un mystère, car si les parasites ne sont pas entièrement supprimées, elles sont énormément diminuées, ce qui nous permet d’avoir une écoute tres agréable, en plus nous pouvons incérés une photo de notre choix, mais ça nous le verrons à la fin
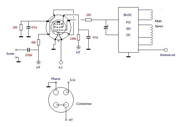
Ce cadre de la marque Radio Test date je pense de suite d’après guerre, en effet son tube amplificateurEF41 est une Rimlock type pentode de 1947, mais je me suis laissé entendre quand 1945, elle était déjà commercialisée.
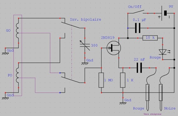
A cette époque, tout les cadres étaient en multi spires, et quelques années après il y avait une spire type rectangulaire ou circulaire, alors il est très dur d’avoir une date précise sur sa fabrication, d’autant plus que j’ai aucune info, encore moins sur le schéma. Bien sur pour mieux comprend son fonctionnement je l’ai dessiné.

Une chose a son importance, la broche 1 du tube qui est la résistance de chauffe est relié à la masse également la masse de la HT, le negatif de la fiche banane relié lui aussi à la masse à travers aucun condensateur, alors je déconseille fortement de brancher se cadre sur une TSF tous courant.
L’entourage du cadre est en cuir donc, 3 ou 4 couches de cirage de couleur marron et on lui redonnera une jolie brillance.
Condensateur céramique de 220pf

Le bloc d'accord:
Février 2015